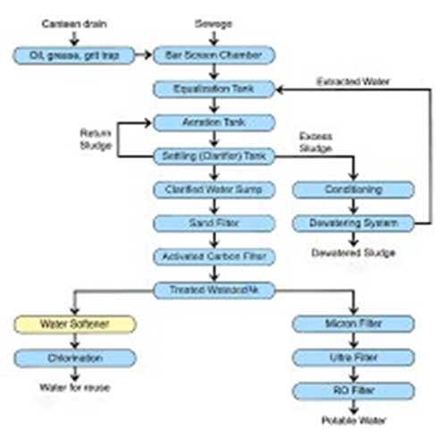
Wastewater And Sewage Treatment Plant

Discover the exceptional quality of our Wastewater And Sewage Treatment Plant, designed to redefine water reclamation with the ultimate efficiency and reliability. As a distinguished service provider, manufacturer, and supplier with over 3.0 years of industry expertise, we bring to you some of the most extraordinary solutions, including Decentralized And Compact Reuse Units, Zero Liquid Discharge System, Tertiary Treatment Units, Sludge Treatment And Dewatering, and Sewage Treatment Plant. Engineered to meet diverse needs, these plants are perfect for domestic markets across All India and export-ready for global demands. With remarkable supply ability and unparalleled adaptability, you can purchase or personalise your system as per your requirements. Our Wastewater And Sewage Treatment Plants stand apart for their energy efficiency, compact design, low maintenance cost, advanced technological integration, and environmentally friendly operations. This new-age solution guarantees extraordinary performance by ensuring the ultimate water purity and waste management standards for industrial and municipal applications. Whether you''re implementing a Zero Liquid Discharge System or exploring Tertiary Treatment options, every unit is crafted to offer the best sustainable practices in wastewater handling. Experience cutting-edge innovation that redefines expectations and delivers unmatched value to your operations today.

Decentralized And Compact Reuse Units

Price 200000.0 INR/ Unit

MOQ : 1 Unit

  • Application
  • Industrial
  • Automation Grade
  • Automatic
  • Color
  • Grey
  • Material
  • Metal, FRP, Etc
  • Power Source
  • Electric
  • Warranty
  • Yes
  • Weight
  • Differ as per size Kilograms (kg)

Zero Liquid Discharge System

Price 200000.0 INR/ Number

MOQ : 1 Number

  • Automatic Grade
  • Full Automatic
  • Automation Grade
  • No
  • Color
  • Silver
  • Drive Type
  • Electric
  • Efficiency (%)
  • 100 %
  • Feature
  • High Quality
  • Material
  • SS
  • Operation Type
  • Semi Automatic
  • Product Type
  • Other, Zero Liquid Discharge System
  • Usage & Applications
  • Industrial
  • Warranty
  • Yes
  • Water Source
  • Ground Water

Tertiary Treatment Units

Price 500000.0 INR/ Unit

MOQ : 1 Unit

  • Automatic Grade
  • Full Automatic
  • Drive Type
  • Electric
  • Efficiency (%)
  • 100 %
  • Feature
  • High Quality
  • Material
  • MS
  • Operation Type
  • Semi Automatic
  • Power Source
  • Eletric
  • Usage & Applications
  • Industrial
  • Warranty
  • Yes
  • Water Source
  • Ground Water

Sludge Treatment And Dewatering

Price 450000.0 INR/ Number

MOQ : 1 Number

  • Automatic Grade
  • Full Automatic
  • Drive Type
  • Electric
  • Efficiency (%)
  • 100 %
  • Feature
  • High Quality
  • Material
  • MS
  • Usage & Applications
  • Industrial
  • Warranty
  • Yes

Sewage Treatment Plant

Price 450000.0 INR/ Number

MOQ : 1 Number

  • Application
  • Industrial
  • Automatic Grade
  • Full Automatic
  • Automation Grade
  • Automatic
  • Capacity
  • NA Ton
  • Capacity Intel Flow Rate
  • NA
  • Color
  • White, Black
  • Efficiency (%)
  • 100 %
  • Feature
  • High Quality
  • Flow Rate
  • NA
  • Installation Type
  • Manuall
  • Material
  • Metal, FRP, Etc
  • Membrane Quantity
  • NA
  • Membrane Size
  • NA
  • Operation Type
  • Automatic
  • Ph Level
  • 5
  • Power
  • 220 Volt (v)
  • Power Source
  • Electric
  • Product Type
  • Sewage Treatment Plants
  • Technology
  • Water Treatment Plant
  • Treatment Technique
  • NA
  • Usage & Applications
  • Industrial
  • Warranty
  • Yes
  • Water Source
  • ANY
  • Weight
  • Differ as per size Kilograms (kg)

Odor And Residue Management

Price 100000.0 INR/ Unit

MOQ : 1 Unit

  • Automatic Grade
  • Full Automatic
  • Automation Grade
  • No
  • Drive Type
  • Electric
  • Efficiency (%)
  • 100 %
  • Feature
  • High Quality
  • Material
  • MS
  • Operation Type
  • Semi Automatic
  • Power Source
  • Eletric
  • Usage & Applications
  • Industrial
  • Warranty
  • Yes
  • Water Source
  • Ground Water


Back to top